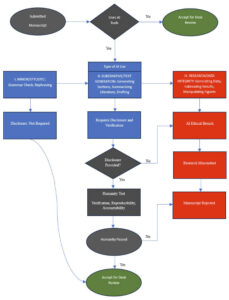
flow chart for decision making around author use of AI technologies

David Crotty

David Crotty

David Crotty is the Executive Director of Cold Spring Harbor Laboratory Press. Founded in 1933, CSHL Press is an internationally renowned publisher of books, journals, and electronic media, and is a division of Cold Spring Harbor Laboratory, an innovator in life science research and the education of scientists, students, and the public. Previously, David was a Senior Consultant at Clarke & Esposito, a boutique management consulting firm focused on strategic issues related to professional and academic publishing and information services. David was the Editorial Director, Journals Policy for Oxford University Press. He oversaw journal policy across OUP’s journals program, drove technological innovation, and served as an information officer. David acquired and managed a suite of research society-owned journals with OUP, and before that was the Executive Editor for Cold Spring Harbor Laboratory Press, where he created and edited new science books and journals, along with serving as a journal Editor-in-Chief. He has served on the Board of Directors for the STM Association, the Society for Scholarly Publishing and CHOR, Inc., as well as The AAP-PSP Executive Council. David received his PhD in Genetics from Columbia University and did developmental neuroscience research at Caltech before moving from the bench to publishing.

Discussion

Leave a Comment